谢涛课题组

您的位置:谢涛课题组 > 首页 > 最新动态

课题组在Nature发表论文:超强韧3D打印弹性体

编辑:group5  时间:2024-07-05 11:54:05   访问次数:2973

        3D打印凭借其在制造几何形状复杂的产品方面所具有的极大自由度,已成为一种颇具吸引力的制造技术。然而,其较低的制造效率(打印速度)和欠佳的产品质量(力学性能),限制了它在大规模制造领域的潜力。光敏聚合物超快速3D打印领域的最新进展缓解了制造效率问题,但典型打印聚合物的力学性能仍远低于传统加工技术所能达到的水平。这是由于打印的要求限制了材料的分子设计。为了实现快速光固化,光敏树脂通常含有大量多官能度的丙烯酸酯或甲基丙烯酸酯,限制了分子设计的自由度,并导致网络不均匀、产生残余应力,从而影响力学性能。

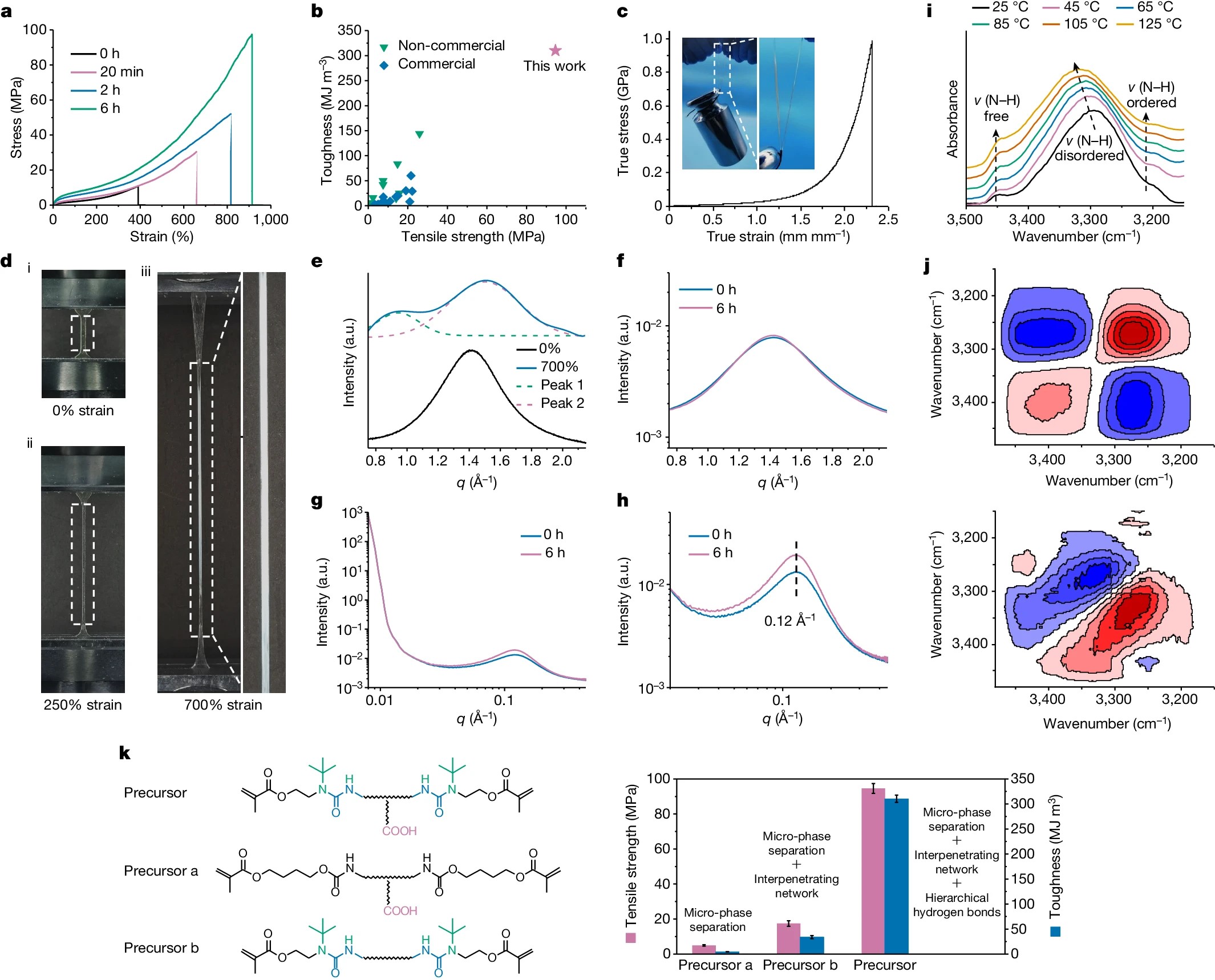
  近期,浙江大学谢涛教授、吴晶军副研究员报告了一种用于3D打印树脂的化学配方,它能制造出拉伸强度达94.6 MPa、韧性达310.4 MJ m-3的弹性体,这两项指标均远超任何现有的3D打印弹性体。其机理在于打印聚合物中的动态共价键能够让聚合物网络拓扑重组,有助于形成多级氢键(特别是酰胺氢键)、微相分离和互穿结构,从而协同提升力学性能。这一进展为3D打印技术突破材料局限,大规模应用于高性能的产品制造带来了曙光。

41586_2024_7588_Fig1_HTML.jpg

图1:光3D打印弹性体的化学设计

41586_2024_7588_Fig2_HTML.jpg

图2:弹性体的力学性能以及强化和增韧机制

  该工作以“3D printable elastomers with exceptional strength and toughness”为题发表在Nature上,第一作者为方子正。

  原文链接:https://www.nature.com/articles/s41586-024-07588-6